○岩沼市不妊検査費助成事業実施要綱
令和6年8月1日
告示第102号
(趣旨)
第1条 この要綱は、不妊を心配する夫婦(婚姻の届出をしていないが、事実上婚姻関係と同様の事情にある場合(以下「事実婚」という。)を含む。以下同じ。)の両方が不妊検査を受けた場合に、早期に適切な治療を促し、子どもを授かるきっかけとするため、予算の範囲内において当該夫婦が行う不妊検査に要する費用(以下「検査費」という。)の全部又は一部を助成することについて、必要な事項を定めるものとする。
(1) 検査 医療機関において行う医師が不妊症の診断のために必要と認める一連の不妊検査をいう。
(2) 検査開始日 一連の検査の中で、夫婦のいずれかが最初に検査を受けた日をいう。
(3) 検査終了日 一連の検査の中で、夫婦のいずれかが最後に検査を受けた日をいう。
(令7告示50・一部改正)
(助成の対象者)
第3条 検査費の助成(以下「助成」という。)の対象となる者は、次に掲げる要件を全て満たす者とする。
(1) 申請日において、夫婦であること。
(2) 検査開始日における妻の年齢が43歳未満であること。
(3) 夫婦の両方が検査を受けていること。
(4) 申請日において、夫婦のいずれか又は両方が岩沼市に住所を有すること。
(5) この要綱と同様の助成を他の地方公共団体で受けていないこと。
(6) 市税等を滞納していないこと。
(助成の対象検査)
第4条 助成の対象となる検査は、令和6年4月1日以降に夫婦が受けた検査で、当該検査開始日から1年以内に受けたもの(夫婦が別の医療機関において受けた検査を含む。以下同じ。)とする。
(助成の額及び回数)
第5条 助成の額(以下「助成額」という。)は、5万円とする。ただし、当該助成の対象検査に要した費用の額が助成額に満たない場合は、その額とする。
2 助成の回数は、1組の夫婦の1子出産のための検査1回につき1回とする。この場合において1子出産とは、検査後に出産(妊娠12週以降の死産を含む。)したことをいい、1子出産後にあっては、再度当該助成を申請することができる。
(令7告示50・一部改正)
(助成の申請)
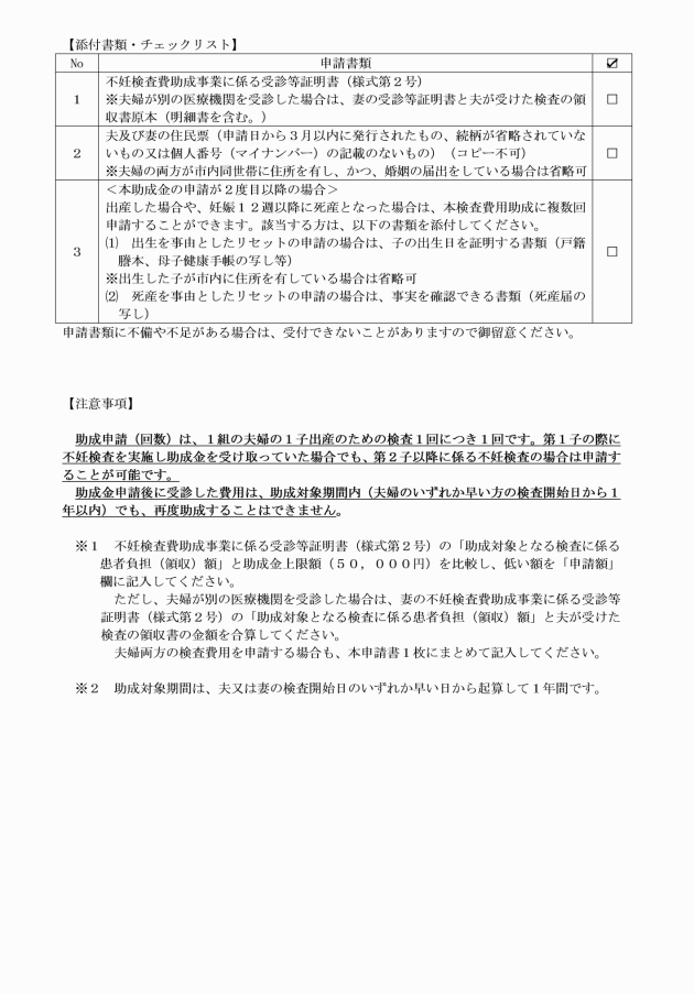
第6条 助成を受けようとする夫婦のうち、市内に住所を有するいずれかのもの(以下「申請者」という。)は、原則として、検査終了日又は検査開始日から1年を経過した日のいずれか早い日が属する年度の3月31日までに岩沼市不妊検査費助成申請書(様式第1号。以下「申請書」という。)に次に掲げる書類を添えて市長に提出するものとする。
(1) 不妊検査費助成事業に係る受診等証明書(様式第2号)
(2) 本申請の検査に要した費用の領収書の写し
(3) 夫婦であることが確認できる書類(事実婚である場合は、事実婚関係に関する申立書(様式第3号))
(4) 申請者及びその配偶者の住所が確認できる書類
(5) その他市長が必要と認める書類
(助成金の返還)
第8条 市長は、助成の決定を受けた申請者又はその配偶者が偽りその他不正な行為により助成金の交付を受けたと認められるときは、当該助成決定を取り消し、その助成金の全部又は一部を返還させることができる。
(助成台帳の整備)
第9条 市長は、助成の状況を明確にするために、岩沼市不妊検査費用助成事業台帳(様式第6号)を備え付け、その状況を明らかにしておくものとする。
(委任)
第10条 この要綱に定めるもののほか、事業の実施に必要な事項は、市長が別に定める。
附則
この告示は、令和6年8月1日から施行し、検査終了日が令和6年4月1日以後の検査から適用する。
附則(令和7年告示第50号)
この告示は、令和7年4月1日から施行する。
(令7告示50・全改)







